详情描述,青田婚庆司仪培训,青田司仪培训,青田婚礼主持人培训,青田商务主持人培训,重
庆婚礼策划师培训,青田晚会主持人培训
禾智培训,总会遇到各种新人,新朋友慢慢成为老朋友,老朋友慢慢变成陌生人。听着松涛,秋
泉泉,安慰那些内心的起伏,过去的自我审视的心态,都在这个世界纠结在这个景观上突然看到。
这千山风景不仅是一种多年的积淀,而且还是一种从古代延伸到现在的文化遗产,害羞在这个松
下的春天,真是感谢这个自然的恩赐和沉重的人性,打开这颗心浮云,寻找这一生的本质,心不
纠结,那就是。不必苦苦挣扎世界,生活需要接受需要理解,也需要调节自己,
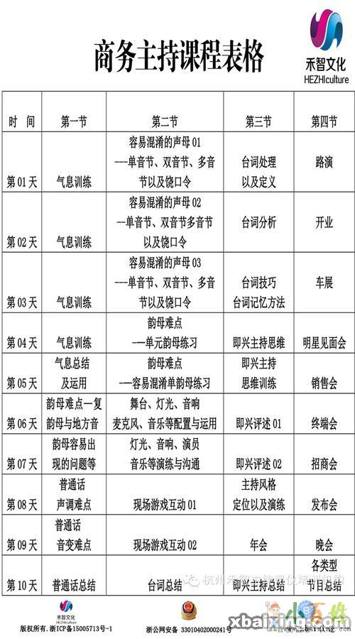
禾智培训,在专业职业培训课程设置方面,都秉承着以专业理论与舞台实践想结合为基础,以市
场演出检验为标尺的经营理念。对于课程方面,我们一直坚持为学员提供详细的课程表,每天每
个课时上什么科目都写的清楚。坚决不会给学生提供所谓授课大纲。在学生结业后,禾智有自己
完善并全面的各大搜索引擎推广系统与技术。让学生放心学习,开心接演出或就业。
对于婚礼主持与商务主持课程,我们采用上午学习,下午自习练习按约定时间交作业的方式。在
短时间内让学生迅速掌握婚礼主持以及各类商业主持的方法与技巧。当然,对于现场的彩排,主
持人以及新人台位,每个环节音乐与台词编辑等都会提供完善教学方法并是经过上千场演出市场
验证的并得到新人以及客户的好评。对于,主持方面的策划以及现场道具认知以及婚礼或商务演
出礼仪等在教学过程中都有完美的体现。
学生切记以下选择机构的要:
对于主持类学生学习来讲,首先看详细课程表,就是每天每个课时介绍很明晰的表格。千万不要
相信所谓的授课大纲,这个只是老师安排教学计划的其中一个依据。对于,每天写一段字的“课
程表”,学生无法对自己所学内容进行检验。
对于主持类学生后期推广来说,勿信加演出群等等。群里那么多的成熟主持人为什么用新人呢!
直接可以问培训机构,你们是否做了大型搜索引擎首页演出推广。如果说有,直接问培训机构要
演出关键词,进行引擎搜索看是否在首页。千万不要用对方机构名称搜索,因为这样的词,不用
做推广都可以搜索到。
商务主持人培训
总课时:40课时
班级人数:1对5
培训对象:热爱商业演出或综艺娱乐主持及大型企业内部主持人专业素质,能力等需要提高的人
士。
商务主持培训课程内容:气息,发音,普通话纠正,台词技巧,即兴主持逻辑思维构架,规定情
境主持(晚会,年会,终端会,招商会等主持以及策划等)
商务主持培训教材:
1.普通话培训测试指南
2.教师自编教材(初级)
司仪培训
总课时:42课时
课程内容:气息、发音、新人彩排,各个环节台词编辑以及音乐选择技巧,即兴主持逻辑思维构
架各类型婚礼主持策划等。
您将获得:
签署培训质量保证协议;
推荐加入主持团队;
赠送46G音乐以及婚礼策划、台词等;
协助学生拍摄婚礼现场视频仪式部分;
各种大型搜索引擎及专业大型婚礼网站宣传推广。
演讲口才培训
总课时:24课时
班级人数:1对5
培训对象:帮助不善于表达的人提高沟通以及语言组织技巧、使表达自然流畅。面对领导专家讲
话,求职面试时心态稳定,应答有思路。提升讲师授课技巧使内容更加丰富,语言更具渲染力以
及号召性。最终实现自我价值以及提升现场销售额。
演讲口才培训课程内容:气息、发音以及普通话纠正、演讲与口才台词技巧、演讲口才逻辑思维
构架,即兴演讲以及保健品、美业、产品等讲师PPT制作以及授课技巧等。
禾智报名热线:13456818279(小智老师-微信同步)
禾智报名QQ:2592885563
禾智主持策划培训机构官网:www.xiaozhipeixun.com
禾智培训地址:杭州市拱墅区祥园路38号浙江日报社印务西楼

长期代设计各种CAD工程图、施工图、上下水图、强弱电图、消防图、布置图、逃生图、草图CAD标准化、抄图、现场测绘出图。

小叶叶家政中心为厦门市正规注册企业,成立于2002年5月,十六年历史的老牌家政公司。下设家政技能培训部、保洁钟点工服务部、保姆月嫂育婴嫂服务部

厦门小叶叶家政阿姨,优秀靠谱18950156043姓名:曾美英籍贯:福建漳州年龄:1983年生肖:猪身高:162CM体重:118斤文化:大专语言:普通话,闽南话性格特点:性格好,随和,不计较烹饪技能:

车贷,房抵,信用贷,银行贷款,放款快,私人和个人借款

车贷,房抵,信用贷,银行贷款,放款快,私人和个人借款

车贷,房抵,信用贷,银行贷款,放款快,私人和个人借款
厦门晓晓叶家政服务有限公司的前身就是小叶叶家政中心,为厦门市正规注册老牌生活服务企业,成立于2002年5月,是一家拥有二十年历史的品牌家政公司。下设家政技能培训部、保洁钟点工服务部、保姆月嫂育婴嫂服务
职业奶妈”再度现身厦门9月23日讯(海峡导报记者吴语)“奶妈”曾是旧社会妇女的经典形象之一,随着社会的发展,“奶妈”也逐渐销声匿迹。不过,记者昨日调查发现,在沉寂半个多世纪后,随着近来奶粉事件的愈演愈

厦门市回收冬虫夏草(礼品白燕窝干黑海参)联系时{V话《1》3699《1》2222《1》同号}关键词价格:价格除了受当前市场行情主导外还要看干度、颜色、规格、数量、几级品、和产地而定。包括断条、穿条、死

厦门市回收冬虫夏草132《4005》0001看好坏定价格=[地址:本市范围内一律登门面议。价格:按产地、品牌、质量、规格、日期、数量以质论价,一般回收克价在88元至238元不等。同仁堂品牌价格比较高些

全国各地高价上门回收抵押车联系方式,收按揭车分期车,各种原因导致不能过户车。您是不是有这方面的车辆要处理呢?接下来就让我给你普及一下抵押车回收方面的知识吧!首先我们来了解一下抵押车的回收标准。一种来源

全国各地高价上门回收抵押车联系方式,收按揭车分期车,各种原因导致不能过户车。您是不是有这方面的车辆要处理呢?接下来就让我给你普及一下抵押车回收方面的知识吧!首先我们来了解一下抵押车的回收标准。一种来源

常年上门回收抵押车,按揭车分期车,不能过户车。只要车辆在您本人名下,就是您自己的车,想怎么卖就怎么卖,不要在乎别人的看法。因为车辆有按揭不能过户,卖了以后还是在您名下,以后车辆出了交通事故怎么办?出现

常年上门回收抵押车,按揭车分期车,不能过户车。只要车辆在您本人名下,就是您自己的车,想怎么卖就怎么卖,不要在乎别人的看法。因为车辆有按揭不能过户,卖了以后还是在您名下,以后车辆出了交通事故怎么办?出现

全国各地高价上门回收抵押车联系方式,收按揭车分期车,各种原因导致不能过户车。您是不是有这方面的车辆要处理呢?接下来就让我给你普及一下抵押车回收方面的知识吧!首先我们来了解一下抵押车的回收标准。一种来源

本人常年在本市各区高价上门回收抵押车,按揭车,分期车,各种原因导致不能过户车,违章多漏检车,保全锁定车,各种高中低端轿车,SUV,MPV,硬派越野车,各种新能源电动车,预约出租车,箱货及平板车,风雨无

常年上门回收抵押车,按揭车分期车,不能过户车。只要车辆在您本人名下,就是您自己的车,想怎么卖就怎么卖,不要在乎别人的看法。因为车辆有按揭不能过户,卖了以后还是在您名下,以后车辆出了交通事故怎么办?出现

全国各地高价上门回收抵押车联系方式,收按揭车分期车,各种原因导致不能过户车。您是不是有这方面的车辆要处理呢?接下来就让我给你普及一下抵押车回收方面的知识吧!首先我们来了解一下抵押车的回收标准。一种来源

本人常年在本市各区高价上门回收抵押车,按揭车,分期车,各种原因导致不能过户车,违章多漏检车,保全锁定车,各种高中低端轿车,SUV,MPV,硬派越野车,各种新能源电动车,预约出租车,箱货及平板车,风雨无

常年上门回收抵押车,按揭车分期车,不能过户车。只要车辆在您本人名下,就是您自己的车,想怎么卖就怎么卖,不要在乎别人的看法。因为车辆有按揭不能过户,卖了以后还是在您名下,以后车辆出了交通事故怎么办?出现


广西秋瑞测量员培训是测量测绘专业培训中心,做房建、市政、道路、园林、隧道等施工测量培训。培训内容:1、仪器有全站仪、gps-rtk,经纬仪,垂准仪,水准仪培训等。2、内业培训有南方cass计算土方量,...
我们的工厂师傅教UG模具设计、CNC数控编程、UG产品设计学员,工厂师傅手把手一对一教学员! 学习内容: 模具设计、数控编程、产品设计、模流分析,CNC数控编程三轴/四轴/五轴、UG、Masterca...
中韩尚美美学商学院是一家医院与学院培训一体的专业机构,集中、韩、日、美等国尖端美容科技于一身,我们一直以严谨、微创塑美为高医学教育理念,坚持提供专业、安全、优质的的医美咨询和医美培训。 教学优势: 1...
厦门荣昶模具培训 常年开设:UG模具设计,模流分析,CNC数控编程三轴.四轴.五轴、Mastercam、ProE/Creo产品设计、SolidWorks产品设计、ProE/Creo模具设计、Rhino...
厦门荣昶模具设计编程培训室,是一家专业从事模具设计数控编程培训的工作室,由从事15年模具设计工程师亲自授课,用师傅带徒弟的方式,手把手教学,契合行业需求传达较新、较实用技术,致力打造成高品质模具培训品...
我们开设课程有:执业药师、执业医师、健康管理师、公共营养师、心理咨询师、中医等职业技能培训。 健康管理师主要学习知识: 一、健康教育与健康管理:健康教育与健康促进、健康采集的方法与途径、健康状况预测分...
厦门荣昶模具设计、数控编程工作室位于美丽的海滨城市厦门同安工业集中区附近。 主要业务有:承接模具设计外单、产品模具编程外单、培训模具设计学员、培训数控编程学员、培训模流分析学员、培训产品设计学员等 我...
我们专业开设课程有::一、二级建造师、碳排放管理师、咨询工程师、BIM、安全工程师、一二级造价工程师、监理工程师、一、二消防工程师、建筑八大员等职业技能培训。 培训对象 1、对二级建造师各门课程有兴趣...
工厂师傅带UG模具设计,CNC数控编程,产品设计学员,工厂师傅亲自带学员 以纯企业标准教学,完全按照公司研发部实际工作流程模式实战式教学,可参与公司外接设计项目,学习与经验一步到位。 培训项目: 模具...
厦门领航模具设计、数控编程工作室位于美丽的海滨城市厦门同安工业集中区。主要业务有:承接模具设计外单、产品模具编程外单、培训模具设计学员、培训数控编程学员。 我们培训科目有两大类 设计类:产品设计;模具...